近日,公司贵州省普通高校特色药物肿瘤防治重点实验室以威廉希尔williamhill官方网站为第一单位在国际知名期刊《Cellular and Molecular Life Sciences》(IF:8.0,中科院1区Top期刊)在线发表了题为“The homeodomain transcription factor CEH-37 regulates PMK-1/p38 MAPK pathway to protect against intestinal infectionvia the phosphatase VHP-1”的研究论文。公司教师刘芳、2021级研究生张洪娇和2019级研究生王海娟为共同第一作者,肖毅和刘云为通讯作者。该研究获得国家自然科学基金(32160037和32060033)的支持。论文链接: DOI: 10.1007/s00018-023-04970-x
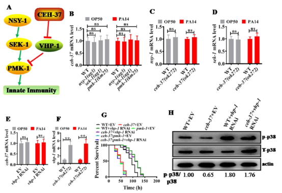
越来越多的证据表明,防御基因在正确的时间和地点的表达受宿主防御转录因子的调控。然而,这种调节的确切机制尚不清楚。同源域转录因子由同源盒基因编码,在多细胞真核生物的发育过程中起着至关重要的作用。在这项研究中证明了同源结构域转录因子CEH-37(在哺乳动物中称为OTX2)是秀丽隐杆线虫宿主防御的关键转录因子。同时,CEH-37在肠道中起保护秀丽隐杆线虫免受病原体感染的作用。进一步研究发现同源结构域转录因子CEH-37通过抑制磷酸酶VHP-1正调控PMK-1/ p38 MAPK活性,促进肠道免疫。此外,该研究证明了这种功能是保守的,因为在铜绿假单胞菌感染期间,人同源结构域转录因子OTX2在肺上皮细胞中也表现出保护功能。因此,该研究表明CEH-37/OTX2是一种进化上保守的防御病原体感染的转录因子。这一发现提供了一个新的作用模式:CEH-37降低磷酸酶VHP-1的活性,导致肠道中PMK-1/p38 MAPK磷酸化级联的增加,从而对病原体产生抗性。

(一审:李三华 二审:韩勇 三审:罗军敏 撰稿:肖毅)